银行
新闻
国际
经济
房产
旅游
酒业
教育
文化
时尚
娱乐
物业
汽车
家居
建材
健康
电影
艺术
医药
当前位置:新闻 >
银行
> 正文
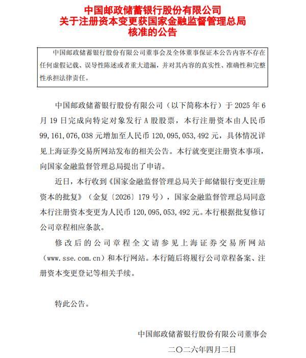
邮储银行:注册资本获批增至1200.95亿元
2026-04-03 来源:中国网财经
中国网财经4月3日讯 昨日,邮储银行发布公告称,近日,该行收到《国家金融监督管理总局关于邮储银行变更注册资本的批复》,国家金融监督管理总局同意该行注册资本由991.61亿元增加至1200.95亿元。
手机扫码浏览
阅读排行
新闻精选
中國胸痛中心大會首次在港舉行 盧寵茂:瑪麗醫院胸痛中心成效顯著
(有片)出海專班│投資推廣署致力引進香港、藥研出海
盧寵茂:心血管疾病是導致全球人口早逝最主要原因之一
復活清明長假開啟 高鐵內地團報團增3成
24小时热点
1
公務員年底前須參觀國安展廳 楊何蓓茵:對涉國安罪行零容忍
2
洗牙數千、手術高達十幾萬!香港寵物醫療收費亂象誰來管?
3
「兩蚊兩折」實施│孫玉菡到調景嶺視察首日情況 將見傳媒
4
「智慧香港展館」4月13至16日將登陸香港國際創科展
5
中國胸痛中心大會首次在港舉行 盧寵茂:瑪麗醫院胸痛中心成效顯著
6
(有片)出海專班│投資推廣署致力引進香港、藥研出海
7
盧寵茂:心血管疾病是導致全球人口早逝最主要原因之一
8
復活清明長假開啟 高鐵內地團報團增3成
9
新蒲崗太子道東天橋3車連環相撞釀6人受傷
10
直擊西九龍高鐵站:人潮絡繹不絕 多個區域大排長龍
热门频道:
国际
金融
汽车
房产
文化
经济
教育
旅游
酒业
时尚
娱乐
English
German
فارسی
Italia
Português
Français
РУССКИЙ
Español
日本語
العربية
조선어
Melayu
TiếngViệt
ພາສາລາວ
ភាសាខ្មែរ
ภาษา:ภาษ
Indones
ျမန္မာ
MONGOL
नेपाली
हिन्दी
বাংলা
Türkçe
简体中文
繁體中文