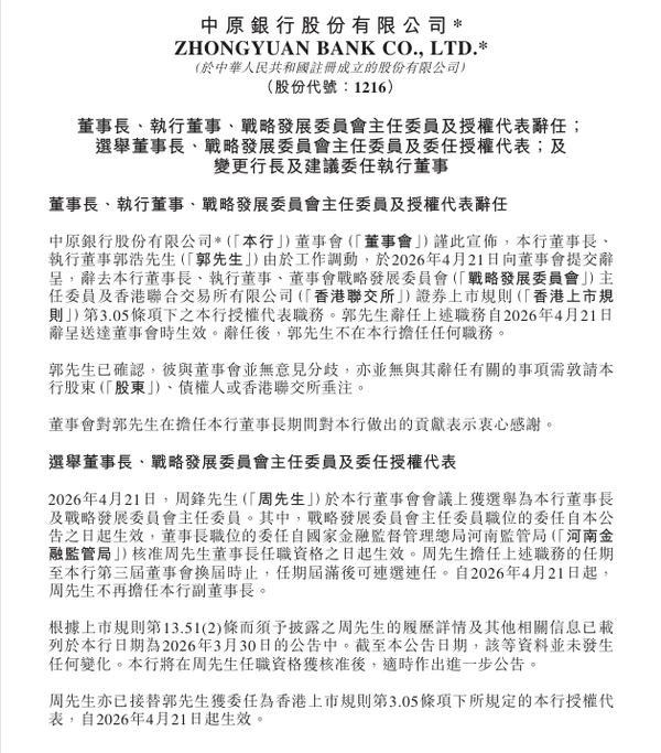
中国网财经4月22日讯 4月21日,中原银行发布公告指出,该行董事会宣布,该行董事长、执行董事郭浩由于工作调动,于2026年4月21日向董事会提交辞呈,辞去该行董事长、执行董事、董事会战略发展委员会(以下简称“战略发展委员会”)主任委员及香港联合交易所有限公司证券上市规则第3.05条项下的该行授权代表职务。郭浩辞任上述职务自2026年4月21日辞呈送达董事会时生效。辞任后,郭浩不在中原银行担任任何职务。
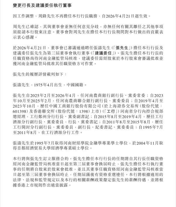
中原银行上述公告指出,4月21日,周锋于该行董事会会议上获选举为该行董事长及战略发展委员会主任委员。其中,战略发展委员会主任委员职位的委任自本公告之日起生效,董事长职位的委任自河南金融监管局核准之日起生效。周锋担任上述职务的任期至中原银行第三届董事会换届时止,任期届满后可连选连任。自2026年4月21日起,周锋不再担任中原银行副董事长;因工作调整,周锋不再担任中原银行行长职务,自2026年4月21日起生效。
公告显示,中原银行董事会已审议通过聘任张涛担任该行行长及建议委任张涛为第三届董事会执行董事(以下简称“建议委任”)。张涛担任中原银行行长的任职资格尚待河南金融监管局核准,建议委任需经股东于该行股东会审议批准并获河南金融监管局批准其任职资格。







贵公网安备52011302005168号