九州通三名老将进入*ST美谷管理层。
九州通三位高管进入*ST美谷
1月26日,*ST美谷发布公告,刘亮、苏熙凌、冷春霞和李东阳当选第十二届董事会非独立董事。
其中苏熙凌、刘亮、冷春霞三人均具备九州通背景,任职履历涵盖产业运营、医美与资本运作、财务管理等核心领域,与*ST美谷医美主业及重整后规范化运营需求契合。

具体来看,苏熙凌2023年6月至今任湖北九州产业园区运营管理有限公司总经理,2025年4月至今任九州通医药集团股份有限公司副总经理,而九州产投正是九州通全资子公司及本次重整的核心执行主体。
刘亮自2025年2月至今任九州通医药集团股份有限公司新产品事业部副总经理(分管产品战略发展部、战略投资部、医美事业部);2025年12月至今兼任九州通医药集团股份有限公司资本事业部(九州通资本)总经理。
冷春霞于2013年1月-2017年12月任九州通医药集团股份有限公司会计中心主任,2018年1月至今担任九州通医药集团股份有限公司财务管理总部副部长。超十年的集团财务体系管理经验,或将为*ST美谷重整后的财务规范化提供支撑。
此次董事会换届,距*ST美谷发布拟更名公告相隔不久。此前其发布公告称,拟将公司全称由“奥园美谷科技股份有限公司”变更为“九州美谷科技股份有限公司”,英文全称对应同步变更为“Jointown Aesthetics Valley Co.,Ltd.”。此次治理层引入九州通核心团队,与更名动作相呼应,九州通对*ST美谷的整合从品牌层面进一步延伸至治理核心环节。
回溯重整过程,九州通对*ST美谷的重整自2025年4月开始,经过几个月的发展,*ST美谷完成重整及股权结构调整。

随着重整收官,*ST美谷的股权结构同步生变。
日前,*ST美谷发布公告称,控股股东将由深圳奥园科星投资有限公司变更为湖北九州产业园区运营管理有限公司,实际控制人由“无”变更为刘宝林。而刘宝林是九州通医药集团创始人、名誉董事长,九州通的产业资源与运营经验,有望为*ST美谷的后续发展提供支撑。
进入2025年来,*ST美谷业绩承压。2025年前三季度营收7.22亿元,同比-9.13%;净利润-1.24亿元,同比-49.75%。九州通的产业资源与运营经验,或将成为其摆脱经营困境的关键。
多次拓展经营范围业务与资本端动作不断
在对*ST美谷推进整合的同时,九州通在业务布局与资本运作层面同步开展相关动作。
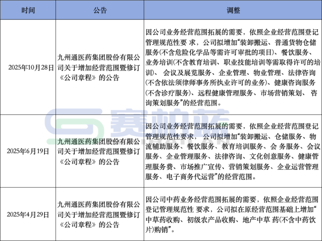
业务层面,九州通自2025年起持续拓展经营范围。进入2026年,九州通于1月23日发布增加经营范围的相关公告,增加“装卸搬运、普通货物仓储服务(不含危险化学品等需许可审批的项目)、餐饮服务、业务培训(不含教育培训、职业技能培训等需取得许可的培训)、会议及展览服务(出国办展须经相关部门审批)、企业管理、物业管理、法律咨询(不含依法须律师事务所执业许可的业务)、健康咨询服务(不含诊疗服务)、远程健康管理服务、市场营销策划、咨询策划服务”的经营范围。

九州通的经营范围调整从中药产业链上游布局,到物流等配套服务,再向终端延伸到健康咨询、管理服务。其中,仓储、装卸业务可以强化其全国医药供应链网络的物流支撑,而健康咨询、远程管理如果延伸至医药健康服务终端,或与*ST美谷医美业务形成潜在协同。
资本层面,九州通的直接债务融资工具注册申请已落地。
2025年12月17日,九州通收到中国银行间市场交易商协会签发的《接受注册通知书》,接受注册金额为30亿元。
2026年1月20日,九州通在中国银行间债券市场发行2026年度第一期科技创新债券,发行金额3亿元,期限180天,用于聚焦医药流通核心主业、加速数字化转型与供应链升级以及拓展医药健康服务生态等。
稳健的资本运作与多元业务布局,为九州通带来了持续的业绩增长。2025年前三季度,九州通的营收、归母净利润同比分别增长5.20%、16.46%。同时,九州通完成了医药仓储物流基础设施公募REITs发行上市,增加净利润4.38亿元。
接下来,九州通的多元布局将会为业绩带来怎样的改变,值得持续关注。

