
文/乐居财经 徐酒眠
进入2026年,地产总裁下沉上市物企,坐镇“一二把手”的浪潮还在继续。
“为投放更多时间于其个人事务”,2026年1月14日,曾俊凯辞任弘阳服务(01971.HK)非执行董事、董事会主席等职务。与此同时,43岁的贾洪波被委任为执行董事、董事会主席、提名委员会主席及授权代表。
翻开贾洪波的履历,作为一名高级工程师及注册一级结构工程师,他在工程管理方面拥有近20年经验,在企业管治及公司秘书方面拥有逾10年经验。自2024年5月29日,贾洪波同时担任弘阳地产和弘阳服务两家上市公司的联席公司秘书。
而回到故事的起点,贾洪波早在2013年9月就加入“弘阳系”。
过去十余年,贾洪波的工作主要集中在弘阳地产板块,历任弘阳集团董事长业务助理、项目经理、战略投资总监及运营总监等。
2016年,贾洪波成为弘阳集团上市办公室的高级成员,在内部协助联席公司秘书处理弘阳地产及弘阳服务的上市筹备工作,以及其上市后的上市合规事宜、公司秘书事宜及信息披露事宜。
这并非孤例。近几年,在上市物企高管的密集调整中,接棒人大多都来自地产或关联方,鲜少再有物业背景“外来的和尚”。
行业持续深度调整,业绩震荡的压力与挑战下,从下沉物企的地产总裁们是否能通过“降维打击”方式重塑物业板块?

地产方“接棒潮”
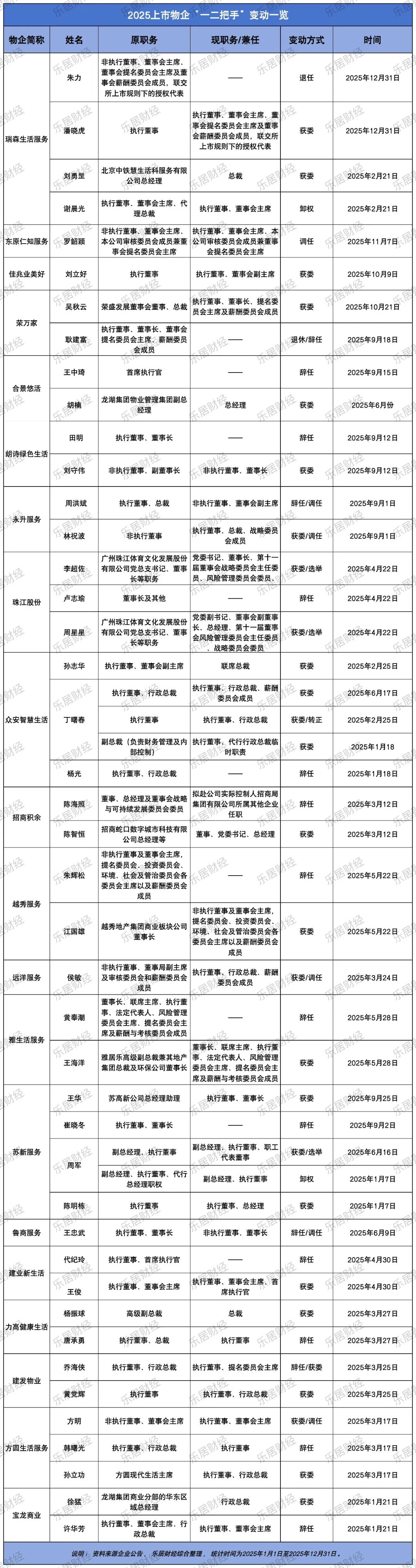
集中“一二把手”(董事长/董事会主席、CEO/总经理)换帅名单,据乐居财经《物业K线》统计,在2025年共有20家上市物企换帅,涉及45位高管腾挪,其中28位获委高管中,有12位来自关联地产方或控股股东。
具体来看,去年上半年从地产上位物业“一二把”手的高管有雅生活服务董事长王海洋、越秀服务董事会主席江国雄、招商积余总经理陈智恒、远洋服务行政总裁侯敏等。
而2025半年度财报季之后,包括永升服务、朗诗绿色生活、合景悠活、荣万家、苏新服务、瑞森生活服务等6家上市物企对一二把手进行调整。其中除了瑞森生活服务由二股东“瑞华系”一脉的潘晓虎上任董事会主席之外,其余5家的新掌门人均有地产背景。
去年1月,62岁的黄奉潮谢幕雅生活服务,王海洋空降接棒。后者在房地产开发及相关业务领域拥有30年从业经验,在履历上并不未书写过物管板块的章节。
自2011年7月加入雅居乐,王海洋历任雅居乐南京公司总经理及海南、云南区域总裁,2017年起担任雅居乐控股副总裁及地产集团总裁,并先后管理地产、房管、雅城及环保方面的工作。
掌舵雅生活服务之际,王海洋是雅居乐控股高级副总裁,分管工程中心、设计中心、审计法务中心及环保公司的事务。
而越秀服务“一把手”更迭,地产高管轮番坐镇更像是某种传统。
因在越秀地产及其附属公司内的工作变动,去年5月,朱辉松辞任越秀服务非执行董事及董事会主席等职务,江国雄接任。进一步梳理时间线,2024年4月,因广州越秀集团内的工作变动,林峰在越秀服务辞去了上述职务,同时朱辉松走马上任。他们三人,均来自越秀地产。
过去一年里,“一二把手”地产化的典型案例,绕不开永升服务权杖的交接。
2025年9月初,原执行董事兼总裁周洪斌升任董事会副主席。他的接任者林祝波,此前两个月刚进入永升服务出任非执行董事;而在此之前,林祝波在旭辉供职了11年,并坐上了旭辉集团副总裁兼华西区域集团总裁的位置。接任永升服务总裁,林祝波也从非执行董事调任为执行董事。
此外,差不多同一时间田明、耿建富相继宣布退休。前者辞任朗诗绿色生活的执行董事及董事长,后者辞任荣万家执行董事、董事长、董事会提名委员会主席与薪酬委员会成员。
田明的接班人刘守伟,去年7月初空降朗诗绿色生活,担任非执行董事及副董事长。彼时,外界就曾猜测他或是为掌舵朗诗的物业板块而来。田明后退,刘守伟从副董事长晋升董事长,并继续担任非执行董事。
接过耿建富权杖的人选,是荣盛发展现任总裁吴秋云。后者曾先后供职顺驰房地产、恒大地产、远洋地产及万达地产等,职位均与销售、策划、营销有关。2014年3月,吴秋云进入荣盛发展济南公司担任营销副总经理。
是救兵,还是代言人?
物企的“一二把手”椅子,为何总留给“地产系”?
回顾2025年上市物企高管变动的背后,无疑有着业绩压力、资金问题、合规要求和战略转型需求多种要素交织。
房地产行业持续低迷,物企经营少了过去稳定的业务输入,但相较而言仍有稳定的现金流,地产公司派遣信得过的人把手要职也在情理之中。
进一步深究,地产业务的持续低迷和流动性压力,一方面物业板块被期望成为独立的利润中心,甚至反哺地产母公司;另一方面物业公司也需要具备地产背景或财务专长的高管来加强应收账款管理,保障资金安全。
梳理2025年接任物企“一二把手”的人选,财务背景的人才尤其受到青睐。
朗诗绿色生活的新掌门刘守伟,属于“财务 管理”型人才。从东南大学会计专业毕业,2007年7月,刘守伟进入朗诗控股担任,之后十多年时间他的主要工作都围绕财务管理展开。
2019年,刘守伟迎来职业生涯的一次高升,出任朗诗绿色管理副总裁。2025年1月,刘守伟被调任为朗诗控股总裁。
而永升服务引入旭辉系高管林祝波的目的更是直接明确,指向“加强应收账款管理”。
除了财务背景,关联方背景的接任者也被给予为物企带来更紧密的资源协同、推动数字化转型等厚望。
比如招商积余现任总经理陈智恒。
作为华南理工大学建筑工程专业科班出身的青年干将,陈智恒职业生涯深度融入招商蛇口发展脉络——从一线工程师成长为城市公司掌舵人,再进阶至总部战略中枢,形成了“多业态项目操盘 总部战略统筹”的双重能力矩阵。
资料显示。陈智恒2007年2月加入招商蛇口,先后在佛山、湛江、长沙等多地锤炼,主导开发住宅、商业、产业等项目,积累了多业态项目操盘和开发业务统筹管理经验,工程管理、投资发展、产品管理能力突出。
2020年出任招商蛇口长沙公司总经理,后历任总部运营管理部总经理,招商蛇口数字城市科技有限公司总经理。
纵观被派驻到物企的地产高管们,他们往往被视为母公司利益的忠实执行者,其任务不仅是改善物业公司的经营状况,更要确保母子公司战略的高度协同,甚至是在特殊时期承担资金管理的重任。
逆向的探索
地产大佬转战物业板块趋势明显,不过面对地产行业的深度调整和物企自身的发展需求,一些物企也在探索不同的高管配置与转型路径。
“徐先生拥有多年商业项目运营管理经验,在市场洞察、商业投资、产品规划以及资产运营全周期服务管理等领域经验非常丰富。”去年初,宝龙商业从龙湖集团挖来了徐猛出任行政总裁。
停牌中的瑞森生活服务,则在去年初挖来了刘勇罡出任总裁,但值得注意的是双方签订的劳动合同,初始期限罕见的为1年。
从公开资料来看,刘勇罡在前二十几年的职业生涯中,经历颇为丰富。而瑞森生活服务,至少是其工作的第7家公司。
在此之前,刘勇罡曾供职过万科物业、中海物业等。2017年2月,刘勇罡加入荣万家,担任执行董事兼总经理,负责领导了荣万家港交所上市,“并开发行业标杆创新社区商业模式”。
离开荣万家后,2022年10月,刘勇罡加入北京中铁慧生活科技服务有限公司,担任总经理,负责监管该公司运营及建立品牌声誉。
从外部引入人才的还有合景悠活。去年9月,王中琦辞任CEO,合景悠活未宣布继任者,仅表示“王先生辞任后,本集团总经理胡楠先生将负责本集团整体管理和业务发展工作”。
资料显示,胡楠去年6月加入合景悠活担任总经理,而在此之前他供职于龙湖集团,担任房地产开发片区总经理、物业管理地区总经理及物业管理集团副总经理等职位,负责房地产开发、物业管理全业态整体经营、运营及市场拓展工作。
另一个值得关注的逆向案例,则是“物业系”人才接管转向中的“地产公司”。
完成重大资产重组交割不到一个月,2025年9月,中交地产选举了41岁的王尧为新任董事长,而他此前已担任中交物业服务集团董事长。同日,中交地产还聘任曾益明为公司总裁,他曾供职于龙湖物业出任总经理、董事长、龙湖智创生活执行董事、首席运营官;2023年加入中交物业服务集团担任总经理。
但这个逆向案例的背景是,2024年9月,中交地产提出拟以现金方式收购兄弟公司中交服务100%股权,两个月后达成交易协议,收购金额约为7亿元。
去年6月,中交地产宣布拟以1元对价整体剥离地产开发业务相关资产及负债,进一步聚焦于物业服务和资产管理与运营(包括商业管理及自持物业租赁)等轻资产业务,实现向轻资产运营模式的战略转型。
相关标签:
物业K线




贵公网安备52011302005168号