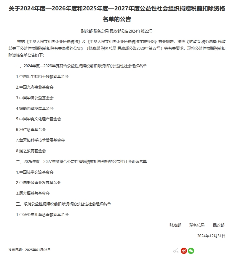
CCTV Haberleri: Maliye Bakanlığı, Devlet Vergilendirme İdaresi ve Sivil İşler Bakanlığı yakın zamanda kamu refahı sosyal kuruluşları için vergi öncesi kesinti niteliklerinin bir listesini yayınladı.
CCTV Haberleri: Maliye Bakanlığı, Devlet Vergilendirme İdaresi ve Sivil İşler Bakanlığı yakın zamanda kamu refahı sosyal kuruluşları için vergi öncesi kesinti niteliklerinin bir listesini yayınladı.



