cctv.com Nachrichten: Täglich um 8 Uhr wird CCTV.com alle großen und kleinen Dinge sortieren, die innerhalb von 24 Stunden um uns herum passiert sind.
· chinesische Wissenschaftler haben erfolgreich das weltweit erste neue Reiskeimplasma geschaffen, um Coenzym Q10 zu synthetisieren.

·On the afternoon of February 12, Myanmar handed over 261 foreigners released from the telegram park an die thailändische Grenzprovinzregierung, Dafu. Darüber hinaus waren alle Mitglieder der Bande, die den chinesischen Schauspieler Wang entführten, verhaftet worden, und die thailändische Seite gaben an, dass sie sich in Übereinstimmung mit dem Gesetz befassen würden.
· "Ich will sie wirklich zurück", sagte Trump, Russland sollte zum G7 zurückkehren.
· mexikanischer Präsident: oder verklagen Sie Google für den "Gulf of Mexico" umbenennen Veränderungen.
· Der 10. Versuch gegen Yoon Seo-Yeons Amtsenthebungsverfahren findet am 20. um 14:00 Uhr statt.
· Ein Feuer brach an einem Baugebäude in Busan, Südkorea, aus und tötete 6 Menschen.
· Ein Flüchtlingslager im Westsudan wurde mehrmals angegriffen und tötete 31 Menschen.
· Der Klang von Explosionen stammt aus dem Kernkraftwerk in Tschernobyl. Der Strahlungsniveau ist derzeit normal.

·Tokyo Electric Power Company began to demolish the nuclear polluted water empty tanks at the Fukushima Daiichi Kernkraftwerk.
· Kuba ist mangelhaft an Strom, und das Land hat 2 Tage lang Arbeit und Schule eingestellt.

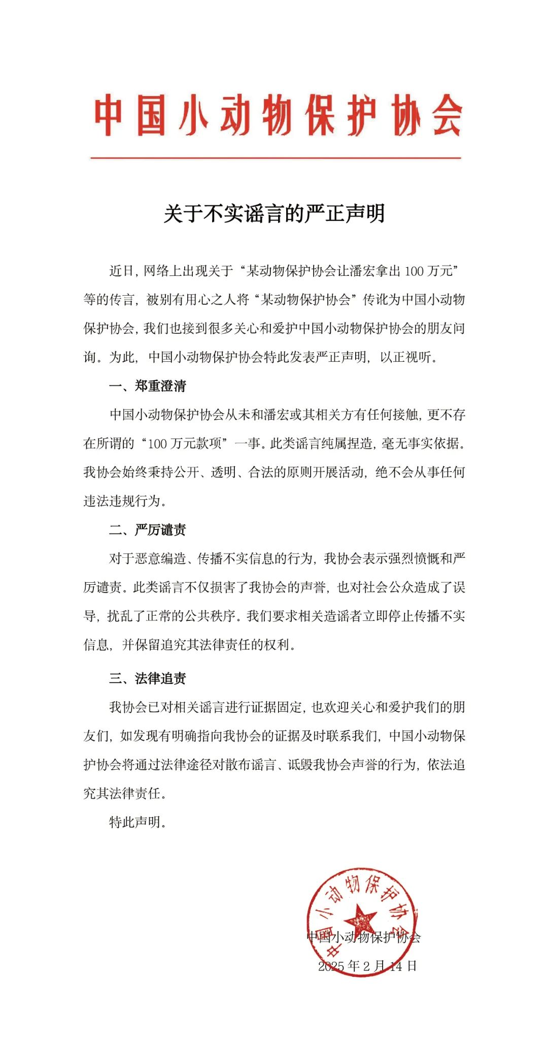
·China Small Animal Protection Association: "A certain animal protection association asked Pan Hong to take out 1 million" is a rumor.
· Ein Mann in Peking sagte, er habe mitten in der Nacht eine 15.000 Yuan -Uhr auf seinem Handy gestellt. Die Polizei stellte fest, dass er auf den Virus -Link geklickt hatte und aus der Ferne kontrolliert wurde. Er folgte den Hinweisen, um den in den Fall verwickelten multinationalen Fall zu betreiben.
· Ein Unternehmen in Foshan "wird in der Toilettenzeit festgelegt, wann sie zur Arbeit gehen sollen, und Verstöße werden bestraft." Die neueste Antwort: Einige Mitarbeiter sind anderer Meinung und storniert.
· Mehrere Konten veröffentlicht "Eine Frau wurde bedroht, indem sie beim Tauchen ihre Maske abnahm." Die Sanya Diving Association antwortete: Sie wird weiterhin eine Selbstmedien für böswilligen Hype mit alten Nachrichten verurteilen und verurteilen.
· Taiyuan Nr. 1 Die Mittelschule wird beschuldigt, mehr als 700 Yuan in Hausaufgabendruckgebühren pro Person gezahlt zu haben. Die Bildungsabteilung: wird die Situation verstehen.
- Banyuetan: Wenn Sie entkommen möchten, sollten Sie zuerst Ihr Gesicht scannen? Das starre Management, das an einige Hochschulen und Universitäten glaubt, muss geändert werden. class = "photo_img_20190808"> 

Recently, after a heavy snow, the Shenyang Forbidden City was covered with snow, covered with silver, and the red walls Und goldene Fliesen bildeten einen scharfen Kontrast zum Schnee, wodurch es besonders feierlich und großartig und großartig aussieht.
Editor: ji yue
Verantwortlicher Editor: Qian Jingtong

